丁香医生审稿专业委员会同行评议通过你是不是也会这样?
囤身体乳的时候抱着「用完这瓶,姐要丝滑赛泥鳅」的信念。
但又经常会以「太冷了太累了偷个懒下次再说」等理由放弃。
身体乳吃着灰,皮肤掉着屑,彼此渴望又互不打扰。
等放过期了忍痛扔掉两大瓶,家里还剩两大瓶。

图片来源:网络
如果你也中了这种爱买但懒得用的「身体乳魔咒」,请务必往下看!
今天我们就用真人实验告诉你,身体乳到底有没有必要涂?坚持涂,皮肤又会发生哪些改变?
一个朴素的道理:有些事之所以难坚持,可能是还没尝到甜头。
那坚持涂身体乳能有啥甜头?多说无益,我们直接抓来两位同事,搞了个人体实验。
大家都知道,相比脸部皮肤,身体上的很多部位油脂分泌并不多。特别是小腿前侧,属于干燥重灾区。

图片来源:自己拍的
所以,这次我们就征用两位妹子的小腿进行测试。
来,上腿!
这是 11。皮肤比较干燥,胳膊和小腿有明显干纹,秋冬容易起皮掉屑。
日常使用身体乳的频率很低,夏天几乎想不起来用,都当手霜使了。秋冬皮肤干痒时,偶尔会涂两下。2021 年的第一瓶身体乳,目测能撑到 2024……

这是阿七。皮肤状态不错,摸起来柔软光滑。
夏天因为怕粘每周只涂 1 次身体乳,其他季节每周 3~4 次洗澡后涂,已经坚持了很多年。给了 50 块钱的身体乳以最大尊重。

接下来,她们的小腿将接受为期一周的差别对待。
左小腿支棱,连涂 7 天身体乳。右小腿摆烂,7 天啥也不涂。
每天在群里各种催涂



短短一周能有啥变化?来~扶稳坐好,我们带大家在 400 倍镜头下观看实验结果。
面子精致里子粗糙的 11,实验前左右两腿都有些脱屑,这是皮肤角质层干燥的表现。

7 天后,连续涂身体乳的左腿,角质层滋润,脱屑明显减少。而「断粮」7 天的右腿,则是一片斑驳。上手一摸,略有点同娘不同命的心酸。

中途还有个小插曲,在实验第 5 天,11 就嚷嚷着要给右腿解禁。看样子,懒得涂身体乳症是原地治好了?

再来看看阿七。平时的身体乳没白涂,实验前两腿皮肤状态很好,即使放大 400 倍也没有明显脱屑。

7 天后,连续涂身体乳的左腿变化不大,皮肤依然光溜。而啥也没涂的右腿,开始泛起「涟漪」。
层层鳞屑看得人想立刻抄起身体乳给右腿一个大补偿。

不过,虽然结果挺明显,但我们并没有被完全说服。
一股刨根问底的冲动涌上心头——
走,放大再放大往微观层面看。
咱们的皮肤能抵御外界的各种刺激和伤害,靠的是角质层 + 皮脂膜构成的皮肤屏障。

角质层:就像「砖墙」,角质细胞是「砖」角质细胞间脂质是「水泥」。这种致密又牢固的结构可以阻挡外界有害因素的入侵,和皮脂膜一起维持皮肤中的水分。
皮脂膜:就像「防水膜」笼罩着角质层,由皮脂腺分泌的皮脂、角质层细胞崩解产生的脂质、汗液混合形成。起到保水、粘附异物的作用。
图片来源:参考文献
它俩整天勤勤恳恳地做着保湿工作,但有时候外界攻击过猛,就容易出岔子。
比如寒冷干燥的空气、日晒、污染、过度清洁,都会伤害到皮肤屏障。
另外随着年龄增长,油脂分泌和角质层中的自然保湿因子也会逐渐减少。
等于是「防水膜」破了「砖墙」也不稳了,直观表现就是干燥、脱屑、光泽度下降,甚至出现褶皱。
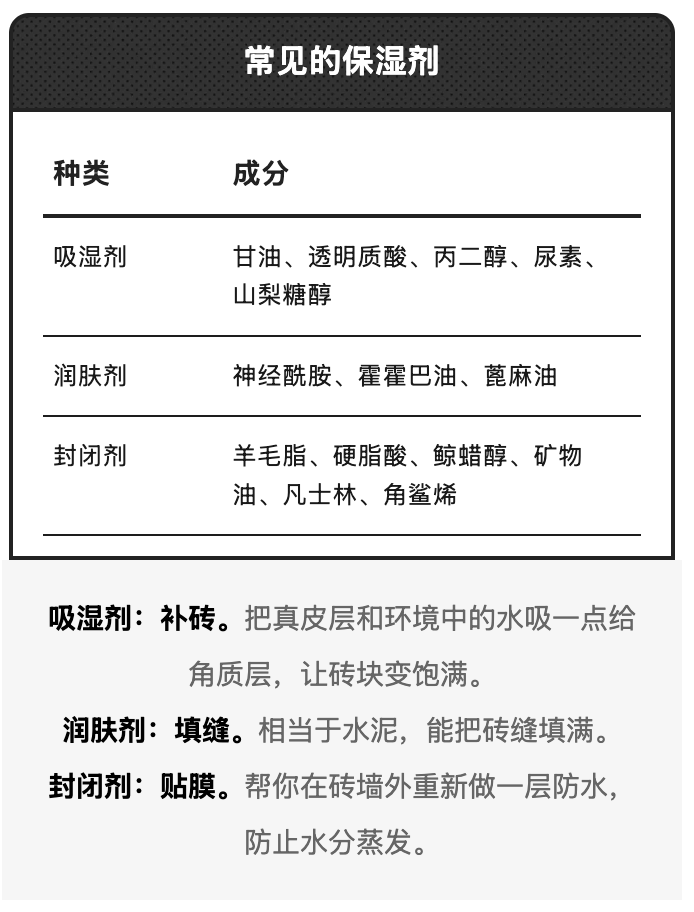
这时候就得找点外援来「补砖贴膜」,维持皮肤的屏障功能,而身体乳就是这个外援。
它本质上是「保湿乳/霜」,核心成分是三大类保湿剂。

叮咣一顿操作,屏障重新支棱起来了,皮肤也就水润光滑了。
所以说朋友们,当你涂身体乳的时候,你是在保湿。
而「保湿」正是在维护皮肤屏障
它最基础也最重要
保湿做到位了,很多皮肤问题也就迎刃而解了,不信咱再来看几个专业的真人实验。
一项有 58 名志愿者参与的实验显示——
在手臂内侧连续使用 4 种保湿霜 28 天后,受试者的皮肤含水量和弹性均有所提升。

图片来源:参考文献 [3]
另外一项关于甘油、透明质酸、维他命 B5(身体乳中常见的保湿剂)对皮肤影响的研究,更能凸显长期坚持的作用——
研究把志愿者分为了短期试验组和长期试验组。
结果发现,同样是使用透明质酸,短期组皮肤水分含量并没有明显提升,而长期组则显著提升。
而且长期使用甘油、透明质酸这两种保湿剂,皮肤总细纹面积、细纹长度和深度都有明显改善。



图片来源:参考文献 [4]
好,知道涂身体乳有用了,但为啥要长期坚持?道理很简单。
发挥作用的保湿剂,不仅会随着衣物摩擦逐渐丢失还会跟着正常脱落的角质细胞一起脱落,不可能用一次管俩月。
如果想让皮肤持续保持水润柔软有光泽,就得没事儿涂一涂。
《中国皮肤清洁指南》也建议:对于所有人群来说,尤其是婴幼儿、老人和皮肤干燥人群和湿疹人群,洗澡后应尽量在 3 分钟内涂上保湿产品(不用掐表严卡 3 分钟,尽快就好)。
因为洗澡过程中皮脂膜会被洗掉,来点身体乳补上,可以防止皮肤水分散失。

图片来源:网络
另外我们也发现,很多女生都已经在悄悄坚持涂身体乳,然后亮瞎所有人。
有人表示皮肤变得滑嫩细腻了,自己都爱摸。


图片来源:研究所留言区
有人说坚持涂身体乳好几年,硬是把鸡皮肤涂成了「水煮蛋」。

图片来源:小红书
还有人因为得了湿疹,被迫每天涂,意外收获了光滑皮。

图片来源:小红书
要么说,坚持涂身体乳搞好保湿工程,真的是最低成本的变美方法了,入股不亏!
合作专家 曾相儒 皮肤科医生医疗美容主诊医师
合作专家 杨苏腾 陆军总医院皮肤科主治医师
合作专家 Cathy 500 强企业日化产品配方师
审核专家 钟华 皮肤科副主任医师
策划 梦兄
监制 feidi
参考文献:
[1]Purnamawati Schandra,Indrastuti Niken,Danarti Retno,Saefudin Tatan. The Role of Moisturizers in Addressing Various Kinds of Dermatitis: A Review.[J]. Clinical medicine & research,2017,15(3-4).
[2]李明阳.化妆品化学[M].北京:科学出版社,2002.
[3]余慧,李琼,张婉萍等.3种保湿剂对皮肤性能影响研究[J].日用化学工业,2013,43(02):139-143.
[4]牛文霞,曹艳亚,符移才,汪秀平.化妆品保湿和皮肤弹性间的关系初探[J].香料香精化妆品,2014(04):53-58
[5]Tabata N,O'Goshi K,Zhen YX,Kligman AM,Tagami H. Biophysical assessment of persistent effects of moisturizers after their daily applications: evaluation of corneotherapy (see comments)[J]. Dermatology: international journal for clinical and investigative dermatology,2000,200(4).