丁香医生审稿专业委员会同行评议通过⚠️ 大家打流感疫苗了吗?
别怪我们扫兴,流感威力实在不容小觑,病毒看似还没肆虐,但已经在悄悄蛰伏。现在就是接种疫苗的好时机,帮你大大提升自身应对病毒的抵抗力!

图源:自己拍的,杭州某社区横幅
不少省份都已在积极动员疫苗接种
有人可能要问了:真有必要吗?现在打不会太早吗?等到来年春季会不会就没有保护效果了?
这篇就来聊个明白。
流感疫苗什么时候打最好呢?
理论上来说,流感疫苗接种完约 2 到 4 周才能产生有保护水平的抗体。如果知道流感高峰是什么时候,提前 4 周去打算是最保险的。
但现实是,影响病毒流行的因素很多,且我国地域宽广,各地流感活跃期都不同。
好在,我国流感整体上仍有一些季节性规律可循。


我国冬季时间段,流感病例开始明显增多
我国和美国同属北半球,尤其是北方省份病毒流行高峰主要在冬春季,因此可以综合参考《中国流感疫苗预防接种技术指南》和美国免疫实施咨询委员会的建议,即:一般成人、老人、孕妇最好在 9 到 10 月完成流感疫苗接种。
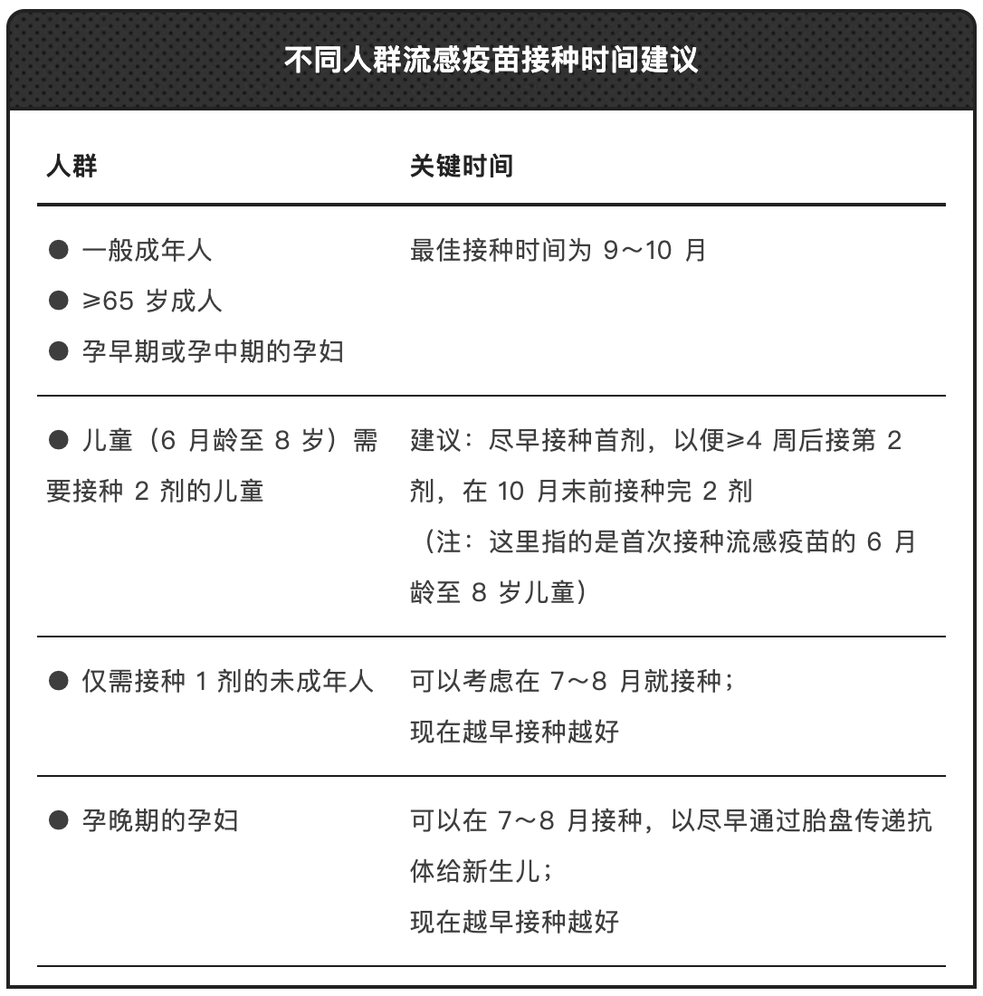
更具体的人群建议,我们整理成了这个表格:

至于有没有更具体点的时间,比如说 9 月更好还是 10 月更好,北方是不是要比南方更早一些,丁香医生也询问了疫苗相关专家,得到的答复是:
不必纠结,只要你所在地的疾控中心及医疗机构提供接种服务了,越早去打越好。
我国发布的《中国流感疫苗预防接种技术指南(2023~2024 版)》也提到:我国各地每年流感活动高峰出现的时间和持续时间不同,为保证受种者在流感高发季节前获得免疫保护,建议各地在疫苗可及后尽快安排接种工作,最好在当地流感流行季前完成免疫接种,接种单位在整个流行季节都可以提供免疫接种服务。
不少朋友担心的「现在接种疫苗,保护力能不能覆盖整个流感季」问题,可以比较明确地告诉大家:
以接种人群最为广泛的灭活流感疫苗为例,其保护效力一般在 6 个月后才观察到明显下降,但不是彻底失效。
从研究数据来看,只要及时、规范接种,任何一种流感疫苗都能在整个流感季带来保护。

截图自丁香医生策划群
注:疫苗接种单位常设在社区卫生服务中心、乡镇卫生院或综合医院
更多大家可能会想了解的问题,我们也整理成了问答清单,欢迎收藏、转发。
Q1:所有人都建议打吗?
如无接种禁忌(比如对疫苗成分过敏、有过接种不良反应等),建议所有 ≥ 6月龄的人每年都接种流感疫苗,老人、儿童、孕妇更是优先接种人群。
《指南》所罗列的优先推荐接种人群如下:
① 医务人员,包括临床救治人员、公共卫生人员、卫生检疫人员等;
② 60 岁及以上的老年人;
③ 罹患一种或多种慢性病者,包括患有心血管疾病(单纯高血压除外)、慢性呼吸系统疾病、肝肾功能不全、血液病、神经系统疾病、神经肌肉功能 障碍、代谢性疾病(包括糖尿病) 等慢性病患者、患有免疫抑制疾病或免疫功能低下者;
④ 养老机构、长期护理机构、福利院等人群聚集场所脆弱人群及员工;
⑤ 孕妇*;
⑥ 6~59 月龄的儿童;
⑦ 6 月龄以下婴儿的家庭成员和看护人员;
⑧ 重点场所人群,重点场所包括托幼机构、中小学校、监管场所等。
进一步来说,接种疫苗预防传染病不仅能够保护自己,还能带来「群体免疫」效应。意思是指,接种疫苗的人越多,病毒在人群中越难传播。
Q2:每年都要重新接种吗?
是的,流感疫苗每年都应重新接种。
《指南》明确指出:每年接种流感疫苗是预防流感、降低流感相关重症和死亡负担的有效手段。
一个流感季过后,之前的疫苗保护效果会显著降低。另外,流感病毒变异速度快,每个流行季的毒株可能不完全相同,接种与当前季节流行毒株匹配的疫苗才能得到最大程度的保护。
另外注意的是,流感疫苗的间隔时间并非是一个自然年(365 天),而是只要到了流感季就可以接种,无论与上一针间隔是否一整年。
Q3:流行病毒不是每年都在变吗?
现在打的是最新疫苗吗?
没错,每个流感季的流行毒株可能会有变化,世界卫生组织会利用全球流感监测与应对系统(GISRS),并通过专家评估后会发布今年流行毒株的预测信息。
一般来说,世卫组织会在每年 2 月会发布北半球的新毒株建议,南半球则是每年 9 月。

图源:中国国家流感监测中心
根据这一信息,疫苗生产企业就可以申请获取到毒株,并启动疫苗生产。理论上说,在今年 3 月份之后生产的疫苗,都是「新苗」。
如果不放心,大家可以在接种前可以请求核对一下疫苗生产日期,或者直接向接种医生咨询是否是最新疫苗。
Q4:流感疫苗到底怎么选?
从工艺上来说,目前有三种流感疫苗:
① 流感灭活(裂解)疫苗(三价/四价,注射)
② 流感灭活(亚单位)疫苗(三价/四价,注射)
③ 流感减毒活疫苗(三价,鼻喷)
其中,6 月龄及以上可以接种所有灭活工艺的注射疫苗;减毒的鼻喷疫苗则仅适用于 3~17 岁未成年人。
不同工艺的流感疫苗目前未发现哪种有明显优势,不必纠结选择。
至于选三价还是四价,近年有朋友可能有所耳闻,说接种四价没必要。
这一说法确实有道理。
三价流感疫苗覆盖一种病毒 B 谱系(B/Victoria 谱系或 B/Yamagata 谱系),根据当年年份流行情况决定包含哪种,四价则覆盖前述两种 B 谱系。
但自 2020 年以来,各机构未再检测到 B/Yamagata 谱系。世卫组织也建议,将这一抗原从疫苗中去除。

图源:中国国家流感监测中心
不过,我国和很多国家一样,目前均批准了三价和四价流感疫苗应用。在合适时间选择能获取到的疫苗尽快接种更为重要,不用执着于一定要打三价。
流感不是普通感冒,大家一定要多加重视。
据 WHO 估计,流感在全球每年可导致 300 万~500 万的重症和 29 万~65 万呼吸道疾病相关死亡。家中有老人、小孩和孕妇的,更是要格外小心。今年年初知名女星大 S 因流感并发症离世的消息,到现在还依旧令人唏嘘。
如果大家还有想了解的信息,欢迎评论区留言,我们会邀请相关专家及时答疑。
趁着出行前或是假期里,找时间带全家去打疫苗吧!
合作专家 邵忆楠 《漫话疫苗》科普丛书联合作者 北京慢性病防治与健康教育研究会科普专家
审核专家 石磊 上海市公共卫生临床中心 感染控制科 副主任医师
策划 ccc
监制 Feidi
参考文献:
[1]《中国流感疫苗预防接种技术指南(2023~2024 版)》
[2] 中国疾病预防控制中心,中国流感监测周报
[3] Grohskopf LA, Blanton LH, Ferdinands JM, Reed C, Dugan VG, Daskalakis DC. Prevention and Control of Seasonal Influenza with Vaccines: Recommendations of the Advisory Committee on Immunization Practices — United States, 2025–26 Influenza Season. MMWR Morb Mortal Wkly Rep 2025;74:500–507. DOI: http://dx.doi.org/10.15585/mmwr.mm7432a2.
[4] Buchan SA, Booth S, Scott AN, et al. Effectiveness of Live Attenuated vs Inactivated Influenza Vaccines in Children During the 2012-2013 Through 2015-2016 Influenza Seasons in Alberta, Canada: A Canadian Immunization Research Network (CIRN) Study. JAMA Pediatr. 2018;172(9):e181514. doi:10.1001/jamapediatrics.2018.1514