丁香医生审稿专业委员会同行评议通过求求了,有没有人懂这种痒啊——
秋冬深夜,刚钻进暖烘烘的被窝,正准备美美入睡……结果腿上、胳膊或后背突然开始发痒。
起初只是隐约有点感觉,结果越抓越痒,痒到停不下来。最后皮肤抓得通红、发热,甚至挠出血痕,睡意全无。
不少人发出了一模一样的哀嚎——

图片来源:小🍠
那么问题来了:这到底是怎么回事?
你怀疑过床单,担心过螨虫,排查过过敏,但真相可能简单得让你无语——
晚上一进被窝就浑身痒,不是普通的干燥,而是皮肤已经干到原地裂开——

图片来源:网络
它在医学上有个自己的名字:「乏脂性湿疹」(也叫干性湿疹)。这是一种因皮肤干燥、水分流失而引起的湿疹类型。
说白了,就是皮肤干到屏障受损,直接发炎了......
下面是「皮肤小课堂」,告诉大家,干,是怎么引起这种湿疹的。

图片来源:网络
请注意!
秋冬本来一年里最最最最最干的时间,一个连树叶都留不住的季节🍂!
虽然我们皮肤的表面本身有一层薄薄的皮脂膜,它像天然的保湿膜,负责锁住水分,但秋冬季节,湿度会逐渐降低。
要是加用了室内暖气、空调、电热毯等取暖设备,在会进一步加速空气干燥,很容易把这层保护膜破坏掉。

图片来源:网络
而有些人的失水格外严重,一直到皮肤屏障受损,皮肤的水分保持不住,继而加速流失——这就是术语「经表皮失水」的现象。
结果就是,皮肤容易变得干燥、紧绷、脱屑,出现像干裂土地一样的细纹,甚至裂口,有时还伴随发红和小疙瘩。

图片来源:网络
晚上进被窝就更刺激了——
体温升高、被窝干燥、皮肤表面水分蒸发加快,再加上皮肤和被子之间的摩擦,这时候神经末梢受到刺激,就会产生明显的痒感,而且越挠越痒!
尤其是小腿前侧、手臂外侧等皮脂腺较少、保湿能力差的部位,常常首当其冲。

图片来源:网络
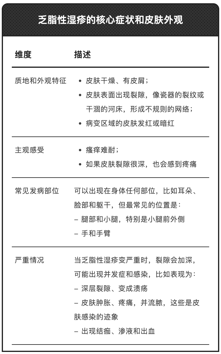
看到这里,我们可以来对号入座,看看自己的问题是不是乏脂性湿疹。

下图,就是乏脂性湿疹的皮肤病变图。

图 1. 典型的乏脂性湿疹(来自参考资料)
总之,如果在秋冬这种干燥季节,你的皮肤不仅干,还痒、红、起皮甚至有裂口,那基本就是它没跑了,为了它跑医院挂号的也不在少数——
尤其是 60岁以上的人群,皮肤腺体产生的汗水和油脂会随着年龄增长而减少,这层保护屏障的减弱使皮肤更容易缺水。
那么,怎么缓解彻夜难耐的瘙痒呢?
其实,知道了是「干」惹的祸,解决思路就清晰了:一切围绕「补水锁水」来。
四个关键要素,帮你安稳过冬,把裂口修复起来!
要素一:保湿!保湿!还是保湿!
我们已经知道,乏脂性湿疹的根本原因在于皮肤脱水和水分从表皮层流失,因此,治疗核心在于恢复皮肤水分和屏障功能。
保湿措施通过多种机制来起到治疗作用,非常对症。比如,它们能补充流失的水分和油脂、维持角质层完整性,并且防止继发性感染和炎症。

图片来源:网络
如何有效保湿?技巧在三点:
1️⃣产品要选对:
放弃清爽的乳液,直接上质地厚重、封闭性强的霜、膏或凡士林(成分表里有神经酰胺、尿素、透明质酸的,是加分项,能帮你修护屏障;含有 N-棕榈酰乙醇胺和 N-乙酰乙醇胺的磷脂类保湿剂,它们有助于改善角质层的完整)。
2️⃣方法要用对:
每天至少涂两次,且洗完澡后是黄金时间,要赶紧涂满全身,及时大范围保湿,把水分牢牢锁住。
3️⃣环境要调对:
开加湿器!环境干燥也是导致乏脂性湿疹发作和加重的危险因素,更重要的还有避免直接受热,与加热源保持距离,特别是电热毯、壁炉、暖气片等。
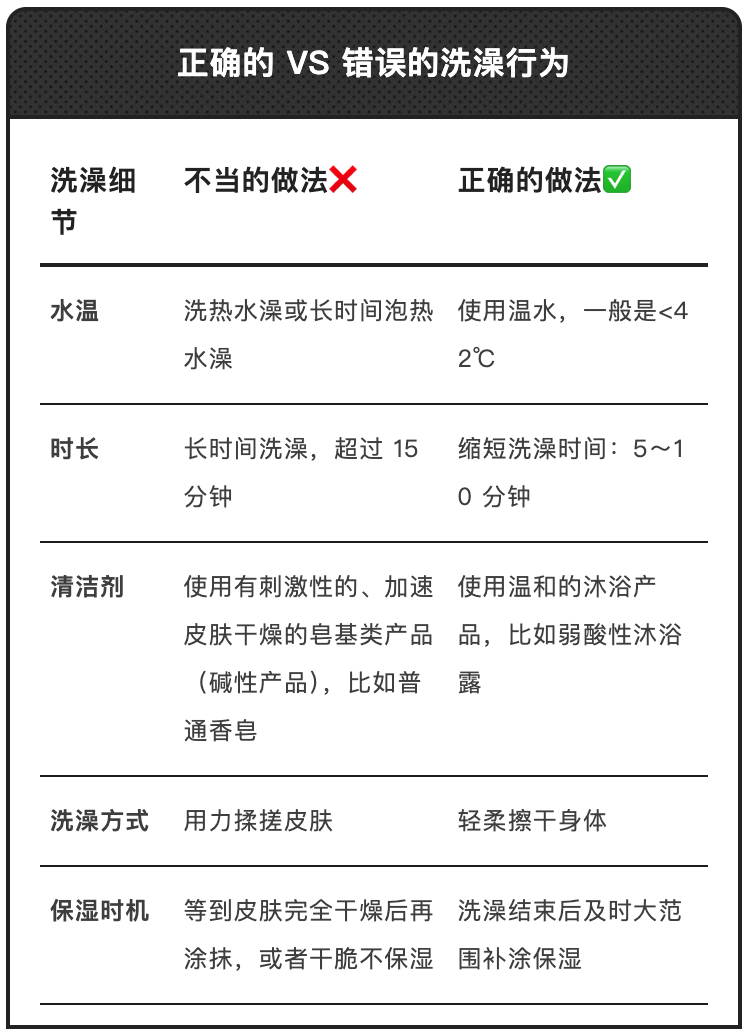
要素二:洗澡,别太热,也别太久
患上乏脂性湿疹后,洗澡是要特别注意的环节,这是因为,不当的洗浴习惯本身就是诱发和加重病情的风险因素之一,这会破坏皮肤天然的保护屏障,加剧表皮水分流失。

图片来源:网络
我们罗列了正确的洗澡行为和错误的洗澡行为,看看自己做对了没。

要素三:给皮肤穿柔软宽松的衣服
出现乏脂性湿疹后,皮肤变得脆弱,屏障功能受损,因此,日常应选择柔软、宽松的衣物,以最大程度地减少衣物对皮肤的摩擦和刺激。

图片来源:网络
具体建议可以参考以下几点:
总的原则就是,穿衣后,没有产生额外的皮肤刺激、瘙痒、抓挠等不适,那这衣服就能处👍!
要素四:严重时,该用药就别硬扛
如果皮肤已经明显发红、发炎,单靠保湿不够了,这时需要药物来控制炎症。
这也是最专业的一步,建议在皮肤科医生指导下选择和使用药物。
另外,要知道药物治疗只是治疗的一个环节,它要和日常的皮肤保湿防护措施同时进行。

图片来源:网络
在乏脂性湿疹表现明显,提示有发红、炎症的皮肤病变时,很可能需要用到药物来缓解,目的是控制皮肤炎症,加速皮肤痊愈。
最主要、最有针对性的药物,是糖皮质激素类的药膏。
一般是每天 1~2 次,连续用,用到皮肤正常(没有红痒和裂隙),可能需要 1~2 周的时间
总体来看,乏脂性湿疹对治疗的反应还是挺好的,但它是一种阶段性的疾病,在不去除诱因(比如干燥、洗澡习惯不好)的情况下,可能会在来年复发。

图片来源:网络
看到这里,你应该明白了,秋冬夜里那烦人的刺痒,既不是螨虫的错,也不一定是过敏,仅仅是因为太干了......
对付它,核心战略不是对抗性的「止痒」,而是修复性的「保湿」。
从现在起,把抓挠的手换成保湿的身体乳,把过热的洗澡水调到温热,把紧绷不舒适的衣服换成柔软宽松的衣物👔。
如果情况严重,皮肤已经出现明显的红肿和裂口,请寻求皮肤科医生的帮助,用一些外用药膏快速控制炎症💊。
现在,就放下手机,去给自己涂一层厚厚的润肤霜吧!
点赞,转发给你关心的人,一起过一个不刺挠的冬天!❄️
合作专家

审核专家

策划 塔盖
监制 Feidi
参考文献:
[1] Specht S, Persaud Y. Asteatotic Eczema. Treasure Island (FL): StatPearls Publishing; 2025.
[2]Eczemacraquelé. https://www.visualdx.com/visualdx/diagnosis/?moduleId=101&diagnosisId=51385
[3]Asteatotic eczema.https://dermnetnz.org/topics/asteatotic-eczema
[4]Asteatotic Eczema (Eczema Craquelé or Xerotic Eczema). https://my.clevelandclinic.org/health/diseases/asteatotic-eczema